化工泵電機IP55中的IP,5,5代表什么意思,
發布時間:2021-01-27 08:35:28 發布人:化工泵
水泵對于我們大家來說經常用到的,大多化工水泵采用電機形式,那你對于它的防護等級了解多少呢?常見用戶要求防護等級不低于IP54或IP55,那么這些代表什么意思呢,皖金化工泵標準配置IP55防護有什么不同呢?今天我們來介紹一下水泵防護等級的一些相關知識。
一、什么是防護等級?
所謂防護等級是指能夠防止塵土、水分滲透的不同程度的等級劃分。
我們所常見的水泵防護登記通常為IP55或IP68這樣的標記,這個標記方法源自IEC60529或GB/T4208。
比如IP 5 4分開介紹如下;
1、IP是什么意思?
IP是INGRESS PROTECTION的首字母縮寫,用來表示機電類產品防塵和防水的兩個能力。
傳統的IP等級由兩位數字組成。格式為IP__ __ 。
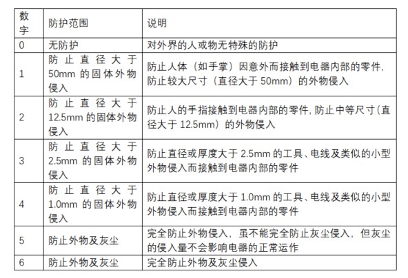
2、前一位數字5 標記了防塵等級,表示著防止固體異物進入的等級,由0-6劃分為7個等級。
防護等級較低的水泵通常為普通家用產品,可能為IP44,因為水泵的設計安裝環境不會有太大隱患,或水泵結特點不適合做更高的防護提升。
常規民用的干式安裝水泵通常為IP54或IP55,這主要由電機型式來決定。

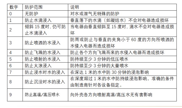
3、第二個數字4 標記了防水等級,表示防水能力,由0-8劃分為9個等級。
IEC60529在2013年更新過一版標準,GB/T4208也在2017年更新過一次,更新之后,防水等級從0-8變成了0-9,這就意味著有10個防水等級了,新加入的9代表可防護高溫高壓噴水。

二、IP與IPX的區別
IPX是國際通用防水級別認證體系,在諸多儀器設備上被用來標注產品的防水級別,是常見的技術指標。
每個IP 防水等級測試的標準都是有區別的。我們經常會看到IPX8這樣的標注等級。這個標注代表著未對防塵等級做限定,未做限定不代表沒有防塵能力。