化工泵機械密封漏液解決之道
發布時間:2021-05-31 09:37:52 發布人:化工泵
化工泵機械密封(mechanical seal)是指由至少一對垂直于旋轉軸線的端面在流體壓力和補償機構彈力(或磁力)的作用下以及輔助密封的配合下保持貼合并相對滑動而構成的防止流體泄漏的裝置。
機械密封漏液的原因及水泵漏液的解決辦法:
不管是自吸泵、離心泵、QW潛水排污泵等機械密封是工業水泵漏液的主要原因。
機械密封也稱端面密封, 其有一對垂直于旋轉軸線的端面, 該端面在流體壓力及補償機械外彈力的作用下, 依賴輔助密封的配合與另一端保持貼合, 并相對滑動, 從而防止流體泄漏。
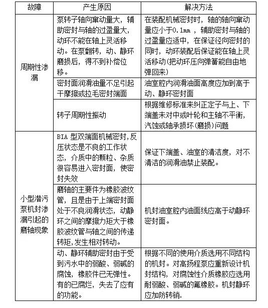
一. 常見的滲漏現象:
機械密封滲漏的比例占全部工業水泵漏液原因的50 %以上, 機械密封的運行好壞直接影響到水泵的正常運行, 現總結分析如下:

二. 引發滲透的原因:
(一)由于介質引起的滲漏
1. 故障一:靜環和動環的輔助密封件無彈性或者有的已經腐爛,造成了機封的大量滲漏甚至有磨軸的現象。
產生原因:高溫、污水中的弱酸、弱堿對靜環和動環輔助橡膠密封件的腐蝕作用, 造成了機械滲漏過大,動、靜環橡膠密封圈材料為丁腈—40 , 不耐高溫, 不耐酸堿, 當污水為酸性堿性時易腐蝕。
解決方法:對腐蝕性介質, 橡膠件應選用耐高溫、耐弱酸、弱堿的氟橡膠。
2. 故障二:真空固體顆粒雜質引起的機械密封滲漏
產生原因:固體顆粒進入密封端面, 會劃傷或加快密封端面的磨損,水垢和油污在軸(套) 表面的堆積速度超過摩擦副的磨損速度, 致使動環不能補償磨耗位移, 硬對硬摩擦副的運轉壽命要比硬對石墨摩擦副的長, 因為固體顆粒會嵌入石墨密封環的密封面內。
解決方法:在固體顆粒容易進入的位置應選用碳化鎢對碳化鎢摩擦副的機械密封。

(二)壓力產生的滲漏
1. 故障一:高壓和壓力波造成的機械密封滲漏
產生原因:彈簧比壓力及總比壓設計過大,當密封腔內壓力超過3MPa 時,會使密封端面比壓過大, 液膜難以形成, 密封端面磨損嚴重, 發熱量增多, 造成密封面熱變形。
解決方法:裝配機封時, 彈簧壓縮量一定要按規定進行, 不允許有過大或過小的現象, 高壓條件下的機械密封應采取措施。為使端面受力合理, 盡量減小變形, 可采用硬質合金、陶瓷等耐壓強度高的材料,并加強冷卻的潤滑措施.
2. 故障二:真空狀態運行造成的機械密封滲漏
產生原因:泵在起動、停機過程中, 由于泵進口堵塞, 抽送介質中含有氣體等原因,有可能使密封腔出現負壓, 密封腔內若是負壓, 會引起密封端面干摩擦,內裝式機械密封會產生漏氣(水) 現象.
解決方法:裝配采用雙端面機械密封, 這樣有助于改善潤滑條件,提高密封性能。
三. 因其他問題引起的機械密封滲漏
機械密封中還存在設計、選擇、安裝等不夠合理的地方。
(1) 彈簧壓縮量一定要按規定進行, 不允許有過大或過小的現象, 誤差±2mm , 壓縮量過大增加端面比壓, 摩擦熱量過多, 造成密封面熱變形和加速端面磨損, 壓縮量過小動靜環端面比壓不足, 則不能密封。
(2) 安裝動環密封圈的軸(或軸套) 端面及安裝靜環密封圈的密封壓蓋(或殼體) 的端面應倒角并修光,以免裝配時碰傷動靜環密封圈。
機械密封本身是一種要求較高的精密部件, 對設計、機械加工、裝配質量都有很高的要求。在使用機械密封時, 應分析使用機械密封的各種因素, 使機械密封適用于各種泵的技術要求和使用介質要求且有充分的潤滑條件, 這樣才能保證密封長期可靠地運轉。